Hey! I am first heading line feel free to change me
● Le Conseil d’Administration (CA)
Le Conseil d’Administration de l’Organisation Non Gouvernementale « AID » joue un rôle central dans la définition de la stratégie et des orientations de l’organisation. Il se charge notamment de définir la politique générale de l’organisation et d’examiner les initiatives conformes à ses objectifs. De plus, il facilite les interactions entre les membres, en particulier ceux qui sont éloignés et ne peuvent pas toujours assister régulièrement aux réunions de l’assemblée générale.
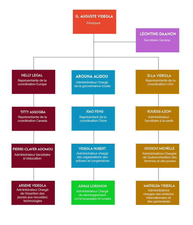
Ce conseil se réunit deux fois par an sous la convocation de son président, mais peut également se réunir en fonction des circonstances et informe périodiquement l’Assemblée Générale de ses activités. Il est composé de quatorze membres, dont un Président, un Secrétaire Général, quatre administrateurs représentants internationaux, deux administrateurs secrétaires et six administrateurs Chargés de Projets.
Les membres du Conseil d’Administration sont nommés pour un mandat de trois ans par l’Assemblée Générale, en tenant compte de la nécessité d’assurer une représentation équitable des femmes au sein de l’organisation.
ORGANIGRAMME CONSEIL D'ADMINISTRATION

